Как настроить кривую чтобы она была ровной в одной плоскости?

BlenderРешено
ВладосПолтос

ВладосПолтос

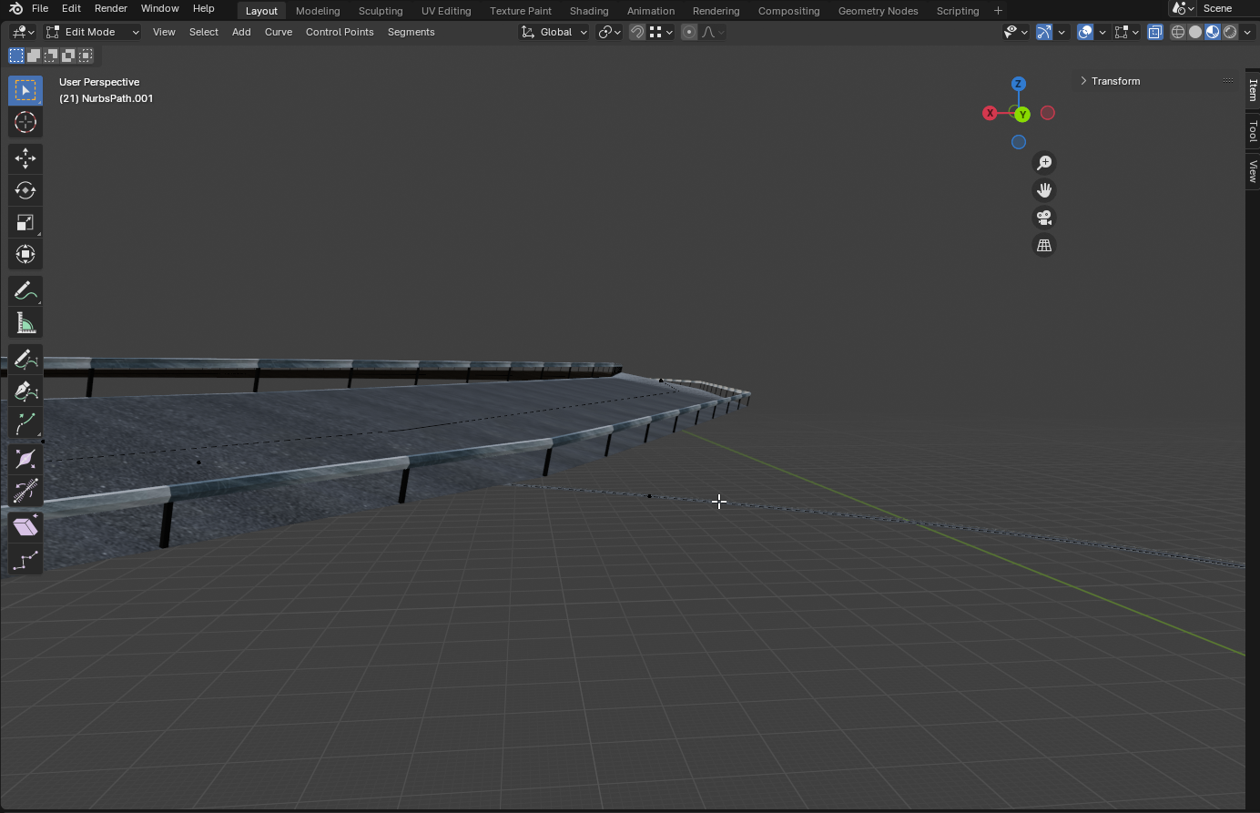
Сколько раз пытался сделать извилистую дорогу, но получаются лишь одни американские горки

blender_ZhCPA1VcYj.png

Я пытался выкрутить хотя бы чтобы она была похожа на трассу в гонках наскар но так и не разобрался

image.png

Как настроить кривую чтобы она была ровной в одной плоскости?

Хотя ладно одно и тоже

『 Temmie Dola 』

『 Temmie Dola 』

Ответ

можно крутить на ctrl t

ВладосПолтос

ВладосПолтос

Ответ на 『 Temmie Dola 』

можно крутить на ctrl t

Боже Темми ты лучший!!!

https://tenor.com/view/shocked-black-guy-shocked-gif-27437284

embed

Помогло